
安全健康職場
東聯林園廠為中華民國化學工業責任照顧協會(TRCA)成員,積極推動責任照顧制度,並建構出6項標準管理準則,包含:製程安全管理、緊急應變安全管理、配銷安全管理、承攬商安全管理、廢棄物管理與減量管理、產品安全管理準則,確保廠內安全。
- 由廠區高階主管組成5S 安全小組,依區域進行每周定期巡視檢查,針對設備或環境缺失製作紀錄,並提出意見供受檢單位改善,以及時察覺異常狀態。
- 推動並落實「TPM 全員生產管理/保養檢查」,進一步提升安全文化的實踐。
- 本章節所述GRI 403 適用林園廠,不包含台北總部。

卓越事蹟
- 2024年5月14日、15日,工設部葉庭善資深經理、安衛部陳榮豐資深經理、吳良祐課長、葉暐倫高專兼資深課長、參加TRCA 2024年會暨責任照顧管理研討會,了解外界趨勢並學習優良經驗運用推展。
- 2024年11月29日蔡錫津總經理,率領相關主管參加經濟部產業園區所轄工廠總體檢- 高階推動座談會,強化廠區風險管理。
完善職安衛管理體系
東聯林園廠依據國家法規,建置並取得ISO 45001:2018職安衛管理系統驗證。除在建廠前完成製程危害評估(Hazard and Operability Study, HazOp)外,並制訂《製程變更管理程序(MOC)》,凡涉及製程設備、製程化學物質、製程技術、安全設施、操作程序等改變,均須於事前執行MOC,以確保各項作業變更後的安全管理,保障員工安全。
東聯職業安全衛生管理系統適用範圍:
- 包含高雄林園廠工作者人數約460人(337名公司員工與123名承攬商),適用涵蓋率達100%,地點設於高雄市林園區工業三路三號。
- 東聯林園廠各單位可控制、可影響工作人員之作業活動、產品或服務,涵蓋林園廠內員工以及所有進入廠區的承攬人員。
- 該管理系統內、外部稽核所涵蓋人數為460人,涵蓋100%的工作者。
12 個月人數加總/12= 年人數平均值
堅實職業安全衛生組織
東聯林園廠設有職業安全衛生委員會,由總廠長擔任召集人,委員會由16位代表共同組成,其中勞工代表共6位,由工會指派,佔委員會38%成員。
職業安全衛生委員會定期三個月召開會議,主責為審議與協調員工所提送之職安衛案件,並在會議後向全體員工公告完整記錄。職安衛委員會係依據法規所要求項目,逐條審議廠內外的職安衛相關議題,以提升工作環境品質。
多元員工健康管理
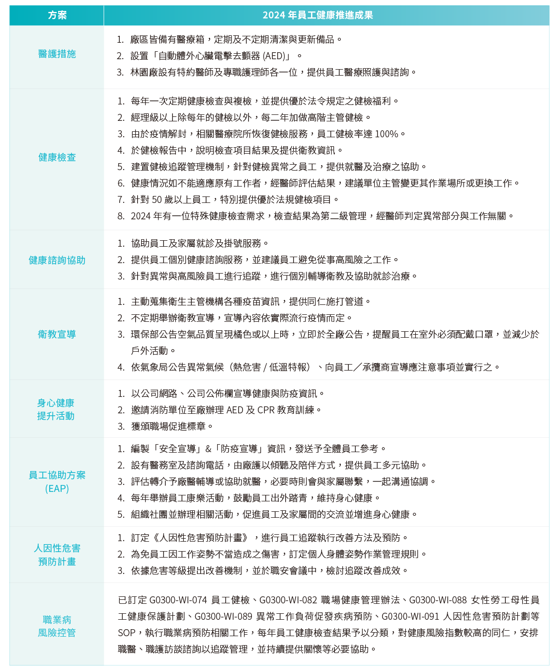
東聯非常重視員工的個人健康,並致力於提供全面的健康促進資源。我們設有全面性評估機制與健康管理方案,並且這些措施還可擴及至員工眷屬。在林園廠,我們舉辦如:健康檢查、健康諮詢、衛教宣導、多元健康講座、員工協助方案、人因性危害預防計畫等,全方位照顧員工身心健康,打造更友善、健康的職場。

東聯長期關注員工的過勞議題,於林園廠建置並實施《異常工作負荷促發疾病預防作業程序》,並採取相關的安全衛生措施以預防過勞風險。我們避免輪班、夜間工作及長時間工作的員工,因長期工作壓力及作業疲勞的累積,而影響體能或促發腦心血管疾病的風險。確保員工作業的安全與身心健康。 根據2024年的過勞負荷評估結果,林園廠內部有部分被評估為高風險的同仁,公司針對高風險員工進行醫師諮詢及健康監控,並且確保無發生任何員工過勞的情況。
東聯化學林園廠成立「健康母性保護措施委員會」由人力資源部、安衛部、廠護與職場母性單位直屬主管所組成委員會,共同研擬母性健康危害控制及工作適性調整的策略,委員會將依照健康風險評估區分風險等級,並依此進行工作內容調整與制定相應控制措施,以妥適照顧女性員工。
職業安全衛生管理制度
東聯林園廠遵循安全衛生執行項目,建立以人為本的安全文化,落實全面安全管控,致力營造安全、健康的工作環境,確保每位員工的福祉及職業安全,並促進企業的永續發展。

利害關係人聯絡人
- 陳先生/張小姐
- 請使用 E-mail 聯絡: ESG@oucc.com.tw
環保業務聯絡人
- 葉先生/吳先生
- 請使用 E-mail 聯絡: she@oucc.com.tw


